4月1日起,郑州绿城通老年卡开始年审
河南日报社视觉全媒体中心·大河报记者 宁田甜

3月19日,河南日报社视觉全媒体中心•大河报记者从郑州城市一卡通有限责任公司获悉,根据公司年度工作安排,2026年绿城通老年卡年审工作于4月1日起组织办理。为体现绿城通便民、利民、服务于民的服务宗旨,今年老年卡年审工作将按照“线上为主”“线下为辅”,线上线下相结合的方式开展。在线上年审的基础上,充分考虑部分不能线上年审的老年人的困难,适时启动市内各绿城通客服中心线下年审。上街区采取集中办理的方式进行。

一、办理时间
自2026年4月1日起(线上年审全天24小时)。
二、线上年审
(一)办理形式
1.支付宝搜索“郑州绿城通”小程序、下载“郑好办”APP或者下载“绿城通行”APP,进入老年卡年审模块,按照提示自主操作完成老年卡年审。
(二)办理条件
1.已持有“绿城通老年卡”或者“绿城通居住证-老年卡”的郑州市居民。
2.手机具有“NFC”功能。
3.支付宝搜索“郑州绿城通”小程序、下载“郑好办”APP或者下载“绿城通行”APP并完成实名制注册(本人的手机号码、真实姓名以及身份证号码)。
4.线上支付年度乘客意外伤害保险费10元。
(三)工作安排
一卡通安排工作人员在线提供年审咨询服务,客服热线9616633(每日8:30至17:30),技术维护电话0371-89999010(工作日8:30至12:00,14:00至17:30)。
三、线下年审
(一)办理形式
携带年审相关证件,前往绿城通客服中心办理年审。
(二)服务对象
持有“绿城通老年卡”或者“绿城通居住证-老年卡”的郑州市居民。
(三)所需材料
1.持有“绿城通老年卡”的居民:户口本原件、身份证原件、绿城通老年卡、交纳年度乘客意外伤害保险费10元。
2.持有“绿城通居住证-老年卡”的居民:有效期内居住证原件,身份证原件,绿城通居住证-老年卡,交纳年度乘客意外伤害保险费10元。
(四)办理时间
2026年4月21日起。
(五)办理地点
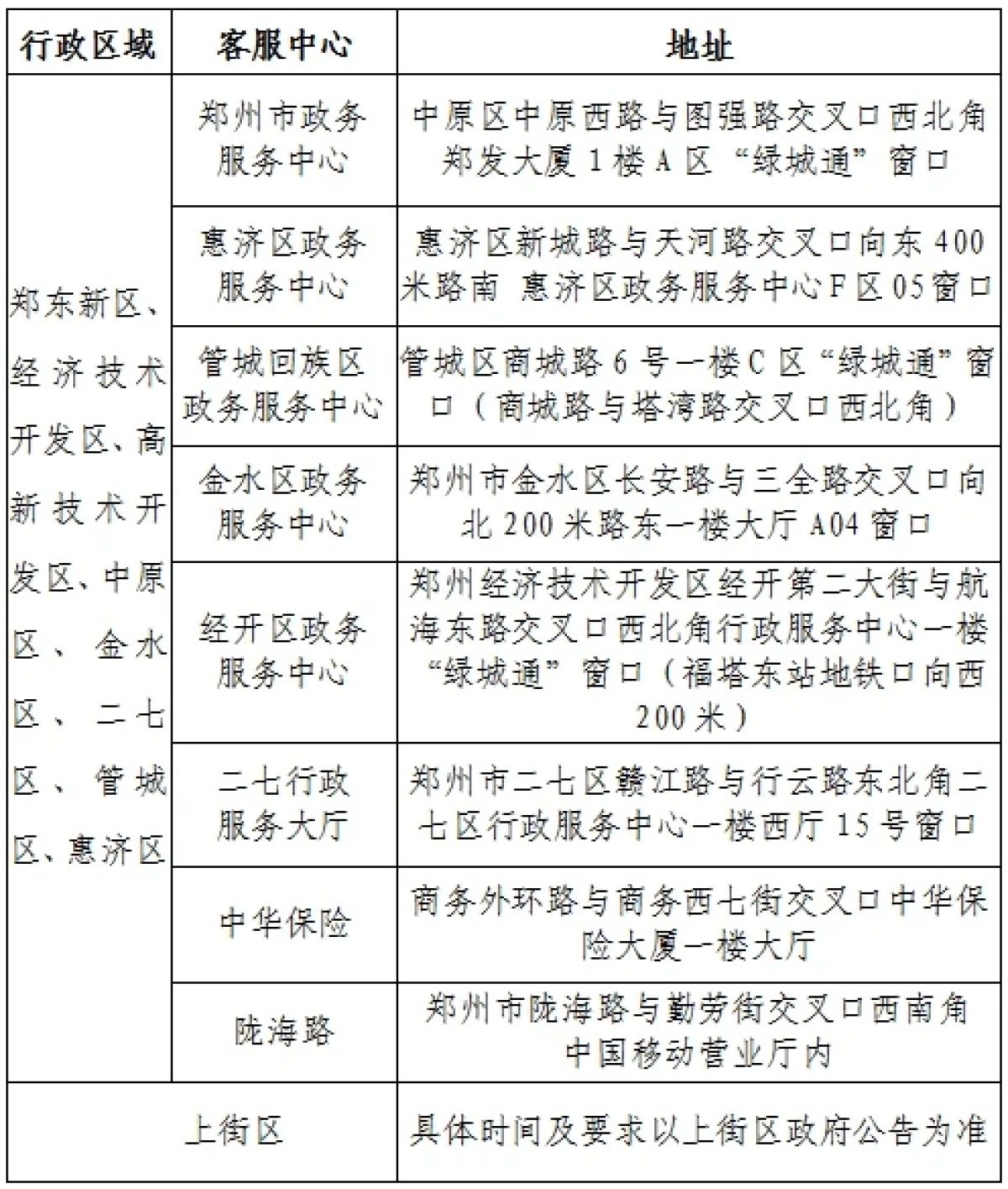
全市8个绿城通客服中心(具体位置见附件)。
四、老年卡新办
新办老年卡采取实时化办理的方式(上街区采取集中办理的方式办理)。
(一)办理形式
1.郑东新区、经济技术开发区、高新技术开发区、中原区、金水区、二七区、管城区、惠济区符合条件的老年人,可持有效证件到绿城通各客服中心动态办理。
2.上街区采取集中办理形式:上街区暂定于 2026年4月23日至4月24日集中办理,具体时间及要求以上街区政府公告为准。
(二)办理条件
1.具有郑州市区内户籍或者有效期内的郑州市居住证,且年满60周岁的老年人。
2.所需证件:
(1)郑州市区内户籍居民:户口本原件、身份证原件、1寸近期免冠彩照1张、年度乘客意外伤害保险费10元。
(2)有效期内郑州市居住证居民:有效期内居住证原件、身份证原件、1寸近期免冠彩照1张、年度乘客意外伤害保险费10元。
(三)办理地址
区域划分及绿城通客服中心位置见附件。
五、特别提醒
(一)老年人所交的“年度乘客意外伤害保险费10元”,保期从2026年5月1日零点生效,至2027年4月30日24点截止。
(二)若身份证原件丢失,可持户籍所在地派出所开具的户籍证明代替身份证原件。
(三)业务咨询电话:0371-9616633(每日8:30至17:30),技术支持电话:0371-89999010(工作日8:30至12:00,14:00至17:30)。
附件
绿城通客服中心位置及上街区新办安排


来源:大河报·豫视频 编辑:李帅